[데이터시각화] 1. Matplotlib

Author

고경수

Published

January 23, 2024

전북대학교 통계학과 최규빈 교수님 강의 정리내용입니다.

https://guebin.github.io/DV2023/

Matplotlib

# import 
import matplotlib.pyplot as plt
import numpy as np

Boxplot

Boxplot의 장점: 단순히 평균을 주는 것보다 데이터를 파악하고 직관을 얻기에 유리하다.

y1=[75,75,76,76,77,77,78,79,79,98] # A선생님에게 통계학을 배운 학생의 점수들
y2=[76,76,77,77,78,78,79,80,80,81] # B선생님에게 통계학을 배운 학생의 점수들 

print(f"A의 평균: {np.mean(y1)}, B의 평균: {np.mean(y2)}")
plt.boxplot([y1,y2]);
A의 평균: 79.0, B의 평균: 78.2

정규분포가정을 하는 법(데이터를 보고 어떻게 정규분포라고 알 수 있는가?): 데이터의 히스토그램을 그려서 종 모양이 되는지 확인해본다.

Histogram

히스토그램 : X축이 변수의 구간, Y축은 그 구간에 포함된 빈도를 의미하는 그림

y=[10,11,12,15,16,20,21,22,23,24,25]
plt.hist(y, bins=10, range=[0,30]); 
# ;으로 결과 생략하기.
# bins : 가로축 구간의 갯수(막대의 갯수)
# range : 가로축의 범위 지정

# 나란히 그리기
np.random.seed(77)
y1 = np.random.randn(10000)
y2 = np.random.randn(10000) + 0.5 
plt.hist([y1,y2],bins=100);

# !pip install opencv-python
import cv2

Histogram 응용 예제

# !wget https://upload.wikimedia.org/wikipedia/commons/0/08/Unequalized_Hawkes_Bay_NZ.jpg
img = cv2.imread('Unequalized_Hawkes_Bay_NZ.jpg')
# !rm Unequalized_Hawkes_Bay_NZ.jpg

!wget 주소: 주소에 있는 이미지를 다운로드

!rm 파일이름: 현재폴더에 “파일이름”을 삭제

다만 이런 명령어는 리눅스 기반에서 동작. 윈도우 환경에서는 동작하지 않는다.

plt.imshow(img)

# 이미지를 rgb로 각각 분리하고 각 색깔들의 히스토그램을 그려보기.

r= img[:,:,0] # 빨강(R)
g= img[:,:,1] # 녹색(G)
b= img[:,:,2] # 파랑(B)

plt.hist(r.reshape(-1),bins=255,range=(0,255));

r.reshape(-1)
array([127, 145, 149, ..., 146, 145, 144], dtype=uint8)
  • cv2.equalizeHist()를 이용하여 분포의 모양은 대략적으로 유지하면서 값을 퍼트리자!
rr = cv2.equalizeHist(r)
gg = cv2.equalizeHist(g)
bb = cv2.equalizeHist(b)
plt.hist(r.reshape(-1),bins=255, range=[0,255],label='before');
plt.hist(rr.reshape(-1),bins=255,range=[0,255],label='after');
plt.legend()

img2= np.stack([rr, gg, bb],axis=-1)
img.shape
(683, 1024, 3)
img2.shape
(683, 1024, 3)
plt.imshow(np.concatenate([img,img2],axis=1))

Line plot

- r–등의 옵션은 Markers + Line Styles + Colors 의 조합으로 표현가능

ref: https://matplotlib.org/stable/api/_as_gen/matplotlib.pyplot.plot.html

  • --r: 점선(dashed)스타일 + 빨간색
  • r--: 빨간색 + 점선(dashed)스타일
  • :k: 점선(dotted)스타일 + 검은색
  • k:: 검은색 + 점선(dotted)스타일

Line Styles

character description
‘-’ solid line style
‘–’ dashed line style
‘-.’ dash-dot line style
‘:’ dotted line style

Colors

character color
‘b’ blue
‘g’ green
‘r’ red
‘c’ cyan
‘m’ magenta
‘y’ yellow
‘k’ black
‘w’ white

Markers

character description
‘.’ point marker
‘,’ pixel marker
‘o’ circle marker
‘v’ triangle_down marker
‘^’ triangle_up marker
‘<’ triangle_left marker
‘>’ triangle_right marker
‘1’ tri_down marker
‘2’ tri_up marker
‘3’ tri_left marker
‘4’ tri_right marker
‘8’ octagon marker
‘s’ square marker
‘p’ pentagon marker
‘P’ plus (filled) marker
’*’ star marker
‘h’ hexagon1 marker
‘H’ hexagon2 marker
‘+’ plus marker
‘x’ x marker
‘X’ x (filled) marker
‘D’ diamond marker
‘d’ thin_diamond marker
‘|’ vline marker
’_’ hline marker
plt.plot([1,2,4,3],'k:');

Scatter plot

마커를 설정하면 끝

plt.plot([1,2,4,3],'o');

plt.plot([1,2,4,3],'x');

색깔변경

plt.plot([1,2,4,3],'or')

dot-connected plot

마커와 라인스타일을 동시에 사용하면 dot-connected plot이 된다.

plt.plot([1,2,4,3],'--o');

# 색도 적용 가능
plt.plot([1,2,4,3],'--or');

순서를 바꿔도 상관없다.

ex) --or r--o 등..

겹쳐 그리기

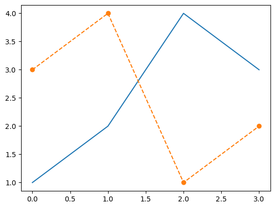
plt.plot([1,2,4,3])
plt.plot([3,4,1,2],'--o')

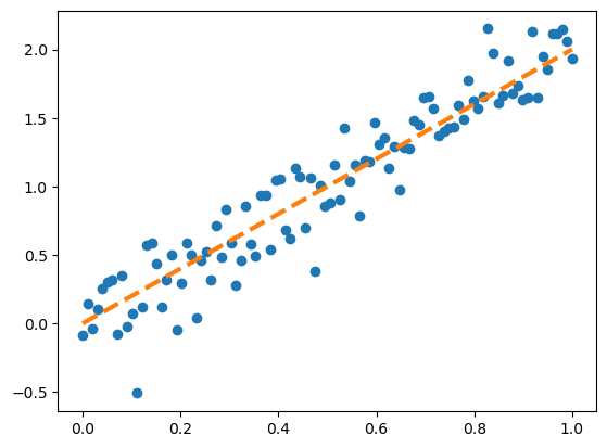
x = np.linspace(0,1,100)
eps = np.random.randn(100)*0.2
y = 2*x + eps 
plt.plot(x,y,'o')
plt.plot(x,2*x,'--',lw=3)

객체지향적 시각화

그림을 저장했다가 꺼내보고싶다. 그림을 그리고 저장하자.

plt.plot([1,2,4,3])
fig = plt.gcf()

다른그림을 그려보자.

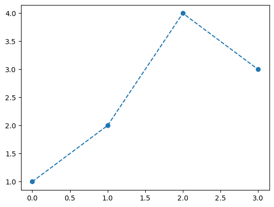
plt.plot([1,2,4,3],'--o');

저장한 그림은 언제든지 꺼내볼 수 있음

fig

plt.plot 쓰지 않고 그림 그리기

image.png

계층구조: Figure \(\supset\) [Axes,…] \(\supset\) YAxis, XAxis, [Line2D,…]

개념: - Figure(fig): 도화지 - Axes(ax): 도화지에 존재하는 그림틀 - Axis, Lines: 그림틀 위에 올려지는 물체(object)

- 목표: 아래와 똑같은 그림을 plt.plot()을 쓰지 않고 만든다.

plt.plot([1,2,3,2],'--o')

import matplotlib

fig = plt.Figure()
ax = fig.add_axes([0.125, 0.11, 0.775, 0.77])
ax.set_xlim([-0.15, 3.15])
ax.set_ylim([0.9, 3.1])
line = matplotlib.lines.Line2D(
    xdata=[0,1,2,3],
    ydata=[1,2,3,2],
    linestyle='--',
    marker='o'
)
ax.add_line(line)
fig

Figure

fig = plt.Figure()

이 과정은 사실 클래스 -> 인스턴스의 과정임 (plt라는 모듈안에 Figure라는 클래스가 있는데, 그 클래스에서 인스턴스를 만드는 과정임)

fig # 아직은 아무것도 없음
<Figure size 640x480 with 0 Axes>

Axes

ax = fig.add_axes([0.125, 0.11, 0.775, 0.77])

fig.add_axes는 fig에 소속된 함수이며, 도화지에서 그림틀을 ‘추가하는’ 함수이다.

fig # fig라는 이름의 도화지에는 추가된 그림틀이 보인다.

Axes 조정

ax.set_xlim([-0.15, 3.15])
ax.set_ylim([0.9, 3.1])
(0.9, 3.1)
fig

Line

line = matplotlib.lines.Line2D(
    xdata=[0,1,2,3], 
    ydata=[1,2,3,2], 
    linestyle='--', 
    marker='o'
)
ax.add_line(line)
fig

미니맵

fig = plt.Figure()
ax = fig.add_axes([0,0,2,2])
ax_mini = fig.add_axes([1.4,0.2,0.5,0.5])
fig

ax.plot([1,5,3,4],'--o')
ax_mini.plot([1,2,3,1],'--or')
fig

Subplot

plt.subplots()

  • 예시 1
# fig, axs = plt.subplots(2) 
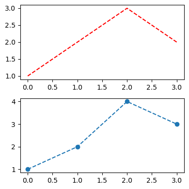
fig, (ax1,ax2) = plt.subplots(2,figsize=(4,4))
ax1.plot([1,2,3,2],'--r')
ax2.plot([1,2,4,3],'--o')
fig.tight_layout()
# plt.tight_layout()

  • 예시 2
fig, ((ax1,ax2),(ax3,ax4)) = plt.subplots(2,2, figsize=(4,4))
ax1.plot([1,2,4,3],'o', color='C0')
ax2.plot([1,2,4,3],'o', color='C1')
ax3.plot([1,2,4,3],'o', color='C2')
ax4.plot([1,2,4,3],'o', color='C3')
fig.tight_layout()

Title

plt

plt.subplot(121)
plt.plot([1,2,3])
plt.title('asdf')
plt.subplot(122)
plt.plot([1,2,1])
plt.title('1234')
plt.tight_layout()

fig

fig,(ax1,ax2) = plt.subplots(1,2)
ax1.set_title('asdf')
ax2.set_title('1234')
fig.suptitle('asdf1234')
fig.tight_layout()

fig, ((ax1, ax2, ax3), (ax4, ax5, ax6)) = plt.subplots(2,3)
x,y = [1,2,3,4], [1,2,4,3]
ax1.plot(x,y, 'ro')
ax2.plot(x,y, 'go')
ax3.plot(x,y, 'bo')
ax4.plot(x,y, 'ro--')
ax5.plot(x,y, 'go--')
ax6.plot(x,y, 'bo--')

Summary

  • 라인플랏: 추세
  • 스캐터플랏: 두 변수의 관계
  • 박스플랏: 분포(일상용어)의 비교, 이상치
  • 히스토그램: 분포(통계용어)파악
  • 바플랏: 크기비교

예시 작성

그래프 여러개 그리기 - plt.subplots()

  • 한 공간에 여러개의 그래프를 그려야할때는 그냥
x = np.linspace(0,np.pi*2,100)
plt.plot(x, np.sin(x));
plt.plot(x, np.cos(x));

plt.title("Sin & Cos") # 그래프 하나일 때 title
Text(0.5, 1.0, 'Sin & Cos')

와 같이 그래프 여러개를 써주면 됨.

여러개의 그래프를 다른 공간에 그려야할때는 plt.subplots(행,열)

fig, (ax1, ax2) = plt.subplots(1,2, figsize=(8,4))

ax1.plot(x, np.sin(x));
ax2.plot(x, np.cos(x), color='C1');

- 여러 행일때는?? 행 단위로 한번 더 묶어준다.

fig, ((ax1, ax2), (ax3, ax4)) = plt.subplots(2,2, figsize=(8,8))

ax1.plot(x, np.sin(x));
ax2.plot(x, np.cos(x), color='C1');
ax3.plot(x, np.sin(x), color='C2');
ax4.plot(x, np.cos(x), color='C3');

제목설정 - ax.set_title(" "), fig.suptitle(" ")

- 각각의 그래프에 이름을 달고싶다.

fig, ((ax1, ax2), (ax3, ax4)) = plt.subplots(2,2, figsize=(8,8))

ax1.plot(x, np.sin(x));
ax2.plot(x, np.cos(x), color='C1');
ax3.plot(x, np.sin(x), color='C2');
ax4.plot(x, np.cos(x), color='C3');

ax1.set_title('ax1')
ax2.set_title('ax2')
ax3.set_title('ax3')
ax4.set_title('ax4')

fig.suptitle("SUPTITLE") # 전체 타이틀.
fig.tight_layout() # 레이아웃을 타이트하게.